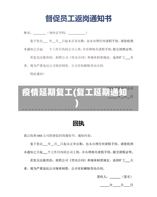
疫情延期复工(复工延期通知)
广东疫情延迟复工工资怎么发
〖壹〗 、春节延长假上班工资发放先安排补休,不能安排补休的依法支付加班工资 。延长2020年春节假期至2月2日 ,在春节假期延长假期间(1月31日、2月1日、2月2日),企业安排劳动者工作又不能安排补休的,按照不低于劳动者本人日或小时工资的200%支付工资报酬。

〖贰〗 、一个工资支付周期内:按照劳动合同规定的标准支付工资。超过一个工资支付周期:按有关规定发放生活费 。支持困难企业协商工资待遇对受疫情影响导致企业生产经营困难的 ,鼓励企业通过协商民主程序与职工协商采取调整薪酬、轮岗轮休、缩短工时等方式稳定工作岗位。
〖叁〗 、延迟复工或未返岗期间,用完各类休假仍不能提供正常劳动的职工,企业在一个工资支付周期内按劳动合同规定标准支付工资;超过一个周期的 ,按有关规定发放生活费。生活费标准各地不同:北京不低于最低工资标准的70%,广东不低于80%,陕西不低于75% 。
〖肆〗、广东省:规定2月3日至9日未复工期间 ,企业按劳动合同标准支付工资;若安排工作且无法补休,按休息日加班标准支付200%工资。北京市:鼓励企业安排职工通过电话、网络等方式灵活办公,工资按正常出勤支付;对于因看护未成年子女需在家办公的职工,工资待遇由企业按出勤照发。

江苏省疫情工程可以延长有政府文件吗
〖壹〗 、江苏省疫情期间工程延长有政府文件支持 。在江苏省 ,针对疫情期间工程因疫情防控导致的延期复工或停工情况,政府相关部门已发布明确文件,支持合理顺延工期。
〖贰〗、赶工费承担的法规依据根据江苏省住建厅发布的《关于新冠肺炎疫情影响下房屋建筑与市政基础设施工程施工合同履约及工程价款调整的指导意见》(苏建价〔2020〕20号) ,因疫情防控造成工期延误后,若发包人因特殊原因需要赶工,相应的赶工费用由发包人承担。
〖叁〗、江苏省住建厅发布通知 ,明确建设工程新冠疫情防控措施费用不再计列,2023年1月8日后完成的工程量及拟建工程不再纳入该费用,此前实际发生费用可按实结算。
〖肆〗、江苏省住建厅于2023年4月11日发布《关于不再计列建设工程新冠疫情防控措施费用的通知》 ,决定停止实施此前发布的关于建设工程新冠疫情防控的相关指导文件,并明确在建建设工程2023年1月8日后完成的工程量及拟建建设工程工程造价中不再计列新冠疫情防控措施费用 。
关于延期复工、待岗规定 、隔离期间和年休假等问题解答
〖壹〗、延期复工北京地区:2月3日统一复工,通过在家办公或弹性时间等灵活工作方式开展工作。2月3日至7日为灵活工作时间 ,企业可安排员工上班,也可考虑员工意愿后统一调休年假。广东省要求除特殊情形外,各类企业复工时间不早于2月9日24时,2月10日复工 。
〖贰〗、法律法规依据国务院《职工带薪年休假条例》第五条规定:单位根据生产 、工作的具体情况 ,并考虑职工本人意愿,统筹安排职工年休假。这意味着企业在安排职工年休假上有一定的自主权,在延迟复工这种特殊情况下 ,企业可以根据自身生产工作情况来安排职工使用年假。
〖叁〗、延期复工期间性质界定国务院延长假期性质:国务院发布的延长3天春节假期(1月31日、2月1日 、2月2日)不属于法定节假日或常规休息日,而是因疫情防控临时增加的假期,性质等同于休息日 。各省市延期复工期间性质:上海市:明确规定2月3日至2月9日为休息日。休息职工按劳动合同标准支付工资。
〖肆〗、休假期间工资:职工休年休假、婚丧假等假期的 ,企业按《江苏省工资支付条例》第二十九条规定视同正常劳动支付工资 。“黄码”转绿职工劳动权益保障 劳动合同保护:企业不得以职工“黄码 ”居家隔离为由解除或终止劳动合同。
〖伍〗 、020年春节假期延长至17天(国务院延长至2月2日,江苏省延迟复工至2月9日)期间,劳动者与用人单位需注意以下法律问题:假期性质的法律认定国务院延长假期的性质 法定假日:1月25日(初一)、26日(初二)、27日(初三)共3天 ,属法定假日,加班需支付300%工资且不可补休。
〖陆〗、【法律分析】疫情期间被隔离公司以年假抵扣是不合法的,因疫情影响 ,用人单位延迟复工或未返岗期间等不能提供正常劳动的职工休假期间,经与职工协商,用人单位可以用职工的年休假等假期相抵工作日 。
疫情延迟复工,职场人如何应对?
〖壹〗 、保持勤洗手、多饮水,坚持在进食前、如厕后按照六步法严格洗手。接待外来 人员双方佩戴口罩。建议佩戴口罩 ,进入会议室前洗手消毒。开会人员间隔1米以上 。减少集中开会,控制会议时间,会议时 间过长时 ,开窗通风1次。会议结束后场地 、家具须进行消毒。茶具用品建议开水浸泡消毒 。采用分餐进食,避免人员密集。
〖贰〗、在这个竞争激烈的时代中,财会人若想摆脱职场危机、保住自己的铁饭碗 ,最有效的方法就是考取相应的职称证书,有了这个证书后,即使要面临被裁员也好 ,走到哪里都会被企业所看重和录取,证书无疑是如今社会创造更多就业机会的“利器”。
〖叁〗 、极端通勤方案:为满足复工条件,部分从业者需凌晨5点出发、晚10点返家 ,长期高强度通勤导致身心疲惫 。应对建议:优先与雇主协商远程办公可能性,减少非必要通勤。关注长三角地区交通管制动态,提前规划备用路线或拼车方案。联合社区、企业向地方政府反馈通勤困境,推动区域政策协调 。
〖肆〗 、延期复工:面对国务院及多省市发布的延长春节假期、延迟复工通知 ,HR们提前布局人才招聘计划,通过在线平台加强员工培训,提升业务能力 ,并及时追踪政府规定。远程办公:2月3日,近2亿职场人通过远程办公开启复工,HR们面临缺乏制度流程规范、系统工具支持和管理基础薄弱等挑战。
〖伍〗 、顺应困境 ,以积极态度应对挑战面对疫情带来的系统性危机,个体与组织均需调整策略以求生存 。
疫情期间公司一直不复工怎么办?
〖壹〗、员工因疫情不能返回上班或用人单位拒绝员工返岗复工,可通过请事假、病假、年休假 、协商待岗或劳动关系中止等方式解决。具体如下:请事假若用人单位无特殊规定或约定 ,员工请事假期间是无薪的,但社保正常缴纳。用人单位应注意保留员工申请事假的证据,例如电子邮件、录音录像等 ,以便在后续可能出现的纠纷中提供证明。
〖贰〗、加强沟通协商:单位应与员工充分沟通,说明拒绝返岗的原因及后续安排,争取员工理解与支持 。关注政策动态:及时关注当地政府发布的疫情期间劳动关系处理政策,确保单位措施合法合规。提供必要支持:如为员工提供远程办公条件 、心理疏导等 ,减轻员工因不能返岗产生的焦虑与压力。
〖叁〗、寻找其他工作机会:如果公司的复工计划遥遥无期,且员工的经济状况难以承受长期待岗的压力,可以考虑寻找其他工作机会 。在寻找新工作时 ,应优先考虑能够提供稳定收入和良好工作环境的公司。
【芯调查】越过疫情生死线,中小微企业下一个坎是这个
〖壹〗、中小微企业越过疫情生死线后,下一个面临的坎是现金流紧张导致的生存压力,以及疫情长期影响下企业运营成本与产出失衡 、资金周转困难等问题。现金流紧张是核心挑战对于现金流不充足的企业 ,疫情带来的延期复工、产出停滞与成本支出的矛盾,使其生存压力剧增 。
〖贰〗、吴海在文中表示他的公司撑不过两个月。吴海发声的背景:疫情之下,很多企业尤其是中小企业在生死线上挣扎。吴海作为前桔子酒店创始人 、魅KTV董事长 ,其文章《哎,我只是个做中小微企业的》说出了2000多万小微企业主和6000多万个体工商户想说而不敢说的话,体现了民营企业家的强烈求生欲 。
发表评论